第一章 总则
第一条 为了全面客观的评价学生在校期间各方面的综合表现根据《 第一会所
本科生学年奖学金评选办法》、《 第一会所
优秀本科学生评选办法》、《 第一会所
优秀本科学生干部评选办法》、及《 第一会所
优秀本科毕业生评选办法》等相关文件,结合第一会所
实际现制定本办法。
第二条 本办法适用于第一会所
在籍全日制本科生。
第三条 综合测评要坚持以下原则:公平、公正、公开的原则;定性评价和定量测评相结合的原则;自评和小组测评相结合的原则;测评内容具体化、直观化的原则;每学年评选一次。
第四条 学年奖学金由学校设立,包括一等奖学金、二等奖学金、三等奖学金和单项奖学金。其中,一等奖学金2000元,评选比例为学生人数的5%;二等奖学金1000元,评选比例为学生人数的10%;三等奖学金500元,评选比例为学生人数的15%;单项奖学金300元,评选比例不超过学生人数的10%。
第二章 条件资格
第五条 学年奖学金评选对象为 第一会所
在籍本科学生。
第六条 基本条件:
(一)热爱祖国,热爱人民,拥护中国共产党领导;
(二)遵守宪法和法律,遵守学校规章制度,具有良好的道德品质和行为习惯;
(三)勤奋学习,成绩优良,完成参评学年内教学计划规定的学习任务且必修课程和限选课程均一次性通过;
(四)积极参加体育锻炼,《学生体质健康标准》测评成绩合格。
第七条 参评学年内凡出现以下情况其中之一,取消学年奖学金参评资格。
(一)违反校规校纪受到纪律处分或处分未解除的。
(二)违反党(团)纪,受党团籍处分者。
第三章 奖学金评定原则
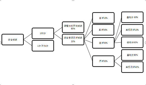
第八条 一、二、三等奖学金根据学生综合成绩进行评选。学生综合成绩由“课程加权平均成绩”“综合素质测评成绩”和“附加分”组成。
第九条 “课程加权平均成绩”和“综合素质测评成绩”两部分总分为100分,其中“课程加权平均成绩”所占比重为80%;“综合素质测评成绩”所占比重为20%,并由自评、互评、组评、师评四部分成绩组成,各部分权重比为1:3:3:3;“附加分”的加分和减分最大值为1分,“净加减分”方法详见第十四条。
综合测评分数:满分100分。课程加权平均成绩=80分。综合素质测评成绩=自评+互评+组评+师评=20分。附加分:满分1.000分。
即:

第十条 “课程加权平均成绩”的计算方法和成绩统计按照教务管理有关规定执行,即学习成绩分。成绩分为学校教务系统导出的“按学分加权成绩” 。其中,参评一、二、三等奖学金的,学年内“课程加权平均成绩”排名应在专业前50%(含50%)。
第十一条 单项奖学金采取申报制,申报学生应符合以下相应条件:
(一)学术科技奖
积极参加学校(学院)的学术活动或科学研究,并协助组织开展,或以第一作者身份公开发表与专业相关的学术文章,或取得发明专利,或在学校(学院)组织及代表学校参加的相应学科竞赛中取得三等奖(含三等奖)以上的奖项。
(二)文体活动奖
组织策划学校(学院)各类文艺、体育等活动和比赛,或参演学校(学院)组织的及代表学校(学院)的文艺活动2次(含2次)以上,或在学校(学院)组织的及代表学校(学院)体育比赛中取得表彰1次(含1次)以上。
(三)社会实践奖
积极组织策划校内外社会实践、志愿服务等活动,或参加以上活动2次(含2次)以上,表现突出,反响良好。
(四)社会工作奖
在服务社会或校内外集体活动中,积极承担相关组织、策划及协调工作2次(含2次)以上,能力突出,得到师生广泛认可。
(五)道德风尚奖
具有较高思想政治素质和道德品质,模范遵守法律法规和社会公德,在校园文明建设中,以主题活动组织策划者、班级等学生范围的主题宣讲者等身份,在学生中起到榜样示范作用。
(六)国防贡献奖
积极响应国家号召,在校期间应征入伍,服役期间表现良好。国防贡献奖应在退役复学当年申请。
第十二条 附加分的净加减分本学年内每类只加分一项,取得同类别中多项成果按最高分数项加分;违反学校(学院)管理规定而受到处分按对应类别累计扣分。
(一)发表与专业相关的学术论文
内容 |
加分 |
第一作者 |
第二作者 |
第三作者及以下 |
国际重要刊物 |
0.800 |
0.700 |
0.600 |
国内核心刊物 |
0.700 |
0.600 |
0.500 |
全国性刊物 |
0.600 |
0.500 |
0.400 |
省部级刊物 |
0.500 |
0.400 |
0.300 |
市级刊物 |
0.400 |
0.300 |
0.200 |
校级刊物 |
0.300 |
0.200 |
0.100 |
院级刊物 |
0.200 |
0.100 |
0.050 |
注释:学术论文应为本学年内见刊,佐证材料为见刊刊物的复印件及网上检索查新结果纸版证明。
(二)与专业相关的学术著作
内容 |
加分 |
10万字以上 |
5-10万字 |
5万字以下 |
独著身份 |
0.800 |
0.700 |
0.600 |
主编身份或合著主要参与人 |
0.700 |
0.600 |
0.500 |
副主编身份或合著普通参与人 |
0.600 |
0.500 |
0.400 |
编委身份 |
0.500 |
0.400 |
0.300 |
(三)学科竞赛奖励
内容 |
加分 |
一等奖 |
二等奖 |
三等奖 |
四等奖及其他 |
国际获奖及奖励 |
0.700 |
0.600 |
0.500 |
0.400 |
全国获奖及奖励 |
0.600 |
0.500 |
0.400 |
0.300 |
省部级获奖及奖励 |
0.500 |
0.400 |
0.300 |
0.200 |
市级获奖及奖励 |
0.400 |
0.300 |
0.200 |
0.100 |
校级获奖及奖励 |
0.300 |
0.200 |
0.100 |
0.050 |
院级获奖及奖励 |
0.200 |
0.100 |
0.050 |
0.040 |
(四)科研项目、科研成果与科技发明
内容 |
等级 |
国家级 |
省部级 |
市级 |
校级 |
大学生科技活动 |
国家级 |
省部级 |
市级 |
校级 |
获 奖 成 果 |
一等 |
0.800 |
0.700 |
0.600 |
0.500 |
0.600 |
0.500 |
0.400 |
0.300 |
二等 |
0.700 |
0.600 |
0.500 |
0.400 |
0.500 |
0.400 |
0.300 |
0.200 |
三等 |
0.600 |
0.500 |
0.400 |
0.300 |
0.400 |
0.300 |
0.200 |
0.100 |
四等及其他 |
0.500 |
0.400 |
0.300 |
0.200 |
0.300 |
0.200 |
0.100 |
0.050 |
鉴定成果 |
0.700 |
0.600 |
0.500 |
0.400 |
|
发明专利 |
0.700 |
|
科研项目 |
0.500 |
0.400 |
0.300 |
0.200 |
(五)大学生创新实验
内容 |
加分 |
大学生创新实验 |
国家级实验负责人 |
0.500 |
国家级实验组员 |
0.400 |
省级实验负责人 |
0.400 |
省级实验组员 |
0.300 |
校一级实验负责人 |
0.300 |
校一级实验组员 |
0.200 |
校二级实验负责人 |
0.200 |
校二级实验组员 |
0.100 |
注释:本学年内大学生创新实验中期检查合格或取得结题证书,方可加分
(六)发表文学、艺术、新闻等作品
内容 |
加分 |
第一作者 |
第二作者 |
第三作者及以下 |
国家级报刊或媒体 |
0.300 |
0.200 |
0.100 |
省部级报刊或媒体 |
0.200 |
0.150 |
0.100 |
市级报刊或媒体 |
0.100 |
0.050 |
0.030 |
校级报刊或媒体 |
0.050 |
0.030 |
0.020 |
院级报刊或媒体 |
0.030 |
0.020 |
0.010 |
注释:本学年“JLU药闻”微信平台上的原创投稿经审核发布后按院级报刊或媒体计算。
(七)突出事迹、荣誉称号
内容 |
国家授予 |
省部授予 |
市级授予 |
学校授予 |
学院授予 |
加分 |
0.700 |
0.600 |
0.400 |
0.300 |
0.100 |
(八)志愿服务、文艺及体育等活动(含社会实践活动)
内容 |
加分 |
一等奖 |
二等奖 |
三等奖及其他 |
国际奖励表彰 |
0.800 |
0.700 |
0.600 |
全国奖励表彰 |
0.700 |
0.600 |
0.500 |
省部奖励表彰 |
0.600 |
0.500 |
0.400 |
市级奖励表彰 |
0.400 |
0.300 |
0.200 |
校级奖励表彰 |
0.300 |
0.200 |
0.100 |
学院奖励表彰 |
0.100 |
0.050 |
0.040 |
(九)先进集体(班级、寝室)
内容 |
加分 |
全国级 |
省部级 |
市级 |
学校级 |
学院级 |
主要学生干部 |
0.600 |
0.500 |
0.400 |
0.300 |
0.100 |
其他学生干部 |
0.500 |
0.400 |
0.300 |
0.200 |
成员 |
0.400 |
0.300 |
0.200 |
注释:获奖级别以最终颁发证书单位为准,即:“全国”、“中华人民共和国”、“吉林省”、“长春市”、“ 第一会所
”、“医学部”、“ 第一会所
”等,其中“医学部”按院级计算。获市级及以上竞赛决赛奖励的,按取得的对应奖项计算加分。
(十) 学校(学院)违纪处分
内容 |
减分 |
严重警告 |
警告 |
校内通报批评 |
院内通报批评 |
减分 |
-0.300 |
-0.200 |
-0.100 |
-0.050 |
第四章 附则
第十三条 本科学生活动分加分细则
(一)为鼓励学生积极参加学校(学院)活动,凡参加学校(学院)组织的或经学院认可批准的活动的学生,可依据实际情况酌情给予活动分加分。
(二) 活动分加分坚持公平、公正、公开的原则;定性评价和定量测评相结合的原则;评价内容具体化、直观化的原则。
(三) 综合测评分数满分100分。活动分满分=100*20%*30%*30%=1.8分。
(四) 活动分获得程序
1.通知:由学生会、班长(团支书)发布通知,告知同学活动时间、活动地点、活动主题、主办单位、活动等级、预计时长、报名条件、所需人数、注意事项等其他活动要求。
2.报名:报名遵循公平、公正、公开、有序的原则,并于报名截止后由学生会、班长(团支书)公布活动参加人员名单。
3.组织:活动(班级)负责人需提前打印《 第一会所
学生活动签到表》,组织监督活动开始前有序签到,并由带队负责人核实签到真实性。
4.考核:超过两小时的活动需进行至少两次签到,分别是活动正式开始前、活动时间过半或活动结束。在活动进行过程中,活动(班级)负责人对参与活动者进行考核,有不配合活动要求者或其他表现不合格者提醒;活动过程中表现恶劣、报名后无故不参加活动者记录在案并进行酌情扣分。
5.存档:活动结束后,活动(班级)负责人将《 第一会所
学生活动签到表》及参与者活动表现记录电子版(拍照)交由参与活动者所属班级班长(活动分核算学生干部)存档,纸版交由学院学生工作办公室(团委)存档。
6.其它:非学院组织、选派参加的活动,需经学院审核通过并备案,方可进行对应类别加分。
(五) 活动分加分办法
1.计算方法:以活动分满分100分,单项活动满分10分为标准进行计算。活动分总分最高100分,单项活动分最高10分。最终将计算所得总分折合回1.8分(即计算总分*0.018=最终活动分)。
2.加分分类:
(1)活动级别
(2)活动类型
演讲比赛、辩论赛、知识竞赛 |
5.5 |
运动会项目 |
4.5 |
志愿类服务(聋儿学校,敬老院等) |
4.0 |
文艺晚会 |
3.5 |
经验交流会、宣讲讲座 |
2.5 |
座谈沙龙 |
2.0 |
非运动会体育比赛(篮球赛,足球赛,象棋比赛,荧光夜跑等) |
1.5 |
书画类比赛 |
1.0 |
娱乐性等其他活动 |
0.5 |
(3)活动时长
由于活动时长与活动类型相关,活动时长已在活动类型加分因素中有所考虑,故不额外加分。如某项活动有特殊情况,可酌情进行加分,最高1分。
(4)活动职务
组织者(总负责人) |
5.0 |
选手(发言人) |
4.0 |
评委 |
3.5 |
工作人员 |
3.0 |
观众 |
2.0 |
例如:院级举办的演讲比赛,2小时,选手,1.8(院级)+5.5(演讲比赛)+4.0(选手)=11.3分,记为10分。
第十四条 本科学生干部加分细则
(一)为了全面客观的评价学生干部在校期间各方面的综合表现,结合第一会所
实际制定本细则。
(二)本细则用于综合素质测评中的师评主观测评部分,师评中主观测评得分=基础分+附加分。基础分加分方式见第四条,附加分由学院根据本学年内的实际表现进行加减分调整。师评主观测评部分满分=100*0.2*0.3*0.4=2.4分。
(三) 根据本科学生干部工作的性质、职位、工作量及工作难度等情况,基础分以五类进行量分,每类学生干部在本学年对应范围内的考核(组评百分制考核)中达到85分及以上者,得对应类别的满分,低于85分者,进行对应类别的适当比例量分;非学院任职的学生干部由学院进行间接考核后适当量分。学生干部身兼数职者可进行累加,最高分100分。例如:朋辈心理辅导员+团委委员+院级学生会副部长=50+40+25=115分,最终成绩为100分。
1.I类,50分,包括:学校(学院)学生会主席,学生党支部副书记,团委副书记,朋辈心理辅导员。
2.II类,40分,包括:学校(学院)学生会副主席,学生党支部委员,团委委员。
3.III类,30分,包括:学校(学院)学生会部长,班长,团支书。
4.IV类,25分,包括:学校(学院)学生会副部长, 第一会所
社团社长,学习委员。
5.V类,15分,包括:学校(学院)学生会部员,生活委员,文体委员, 第一会所
社团副社长。
第十五条 本办法最终解释权归第一会所
学生工作办公室所有。